エンピリック 214574-エンピリック治療 心内膜炎
よるエンピリックな標準的抗生物質治療の失敗である.有効な 抗生物質投与が遅れると,一般の集団で1時間毎に7%以上, ヘルスケア関連感染症に対するエンピリック治療のプロトコール;標準群と広域群 感染病巣 標準群 広域群院内肺炎のエンピリック治療抗菌薬 Escalation治療 Deescalation単剤治療Deescalation多剤治療 重症度︓⾼ 耐性菌リスク() 重症度︓⾼ 耐性菌リスク() 重症度︓中 耐性菌リスク() 内服薬(外来治療可能な時) 注射薬 注射薬 注射薬 ・βラクタマーゼ阻害薬配合4 培養陰性の場合またはエンピリック治療 循環器病の診断と治療に関するガイドライン(01-02年度合同研究班報告) 感染性心内膜炎の予防と治療に関するガイドライン Guidelines for the Prevention and Treatment of Infective Endocarditis (JCS 03) 目次 外部評価委員
Mzwyneptemw7fm
エンピリック治療 心内膜炎
エンピリック治療 心内膜炎-細菌性髄膜炎へのエンピリック・セラピー 北川 泰久 1 1 東海大学医学部附属大磯病院神経内科 pp 発行日 1993年7月10日 Published Date 1993/7/10 DOI時点でエンピリック治療として開始されることが 多い。 しかし不適切な抗菌薬投与は耐性菌増加につなが る問題がある。 重症患者の抗菌薬投与は、①感染症診断の確実性、 ②治療介入が遅れた場合のリスク、③耐性菌増加



ヤフオク 日本呼吸器学会の中古品 新品 未使用品一覧
ネム系薬をエンピリック治療の第一 選択薬としない」という基本的な考 え方を示した.改訂においてもこの 理念を踏襲しているが,ニューキノ ロン系薬を状況によっては推奨して いる点に特徴がある.例えば,①慢 性の呼吸器疾患を有している患者,Journal Club ICU患者における エンピリックな抗真菌薬投与 東京ベイ・浦安市川医療センター 集中治療室 薬剤師 鈴木 俊一郎 本日の論文 背景 •抗真菌薬の進歩にも関わらず、カンジダ感染症の死亡率は依然 として高いままである •最適なマネージメントは迅速なリスク評価、ソースコントロー ル、抗真菌薬の早期投与である •結果としてICUでは、カンジダⅣ.細菌性肺炎疑いで外来治療をする時のエンピリック療法 検査は肺炎球菌尿中抗原、必要によりレジオネラ尿中抗原とインフルエンザ抗原。 軽症(0項目)、中等症(1,2項目)では外来治療。 1.基礎疾患、危険因子がない時
重症感染症と診断したら,エンピリック抗菌化学療 法開始前に2セット4本の血液培養提出は必須であ り,ドレナージ時に得られる排出膿も培養検査に供す る。それら培養検査で原因菌および薬剤感受性成績が 判明した時点で,deescalationを考慮する。ドレナー⇒ 抗MRSA薬をエンピリックに使用する その他、グラム陰性桿菌やカンジダも考慮 Step3 Empiric治療のための抗菌薬を決める④ 原因菌を推定して治療開始(エンピリック治療)した場合、原因菌が同定されれば速やかに 適正な抗菌薬に変更する 3)抗菌薬の投与期間 ① 炎症所見の改善がみられれば早期に終了 ② 同一抗菌薬は原
このときは経験的に薬を使用することから、 エンピリックセラピー (エンピリック治療:経験的な治療)と呼ばれます。 原因菌が不明であり、さらに重症患者で早急な治療が必要な場合にエンピリックセラピーが行われます。 エンピリックセラピーでは、広域スペクトルの抗菌薬が使用されます。 この薬なら、原因菌をカバーしている可能性が高いからです症症状を示す患者でのエンピリック治療の開始基準を複 数箇所の監視培養陽性あるいはβ―d―グルカン陽性とし ている。しかし,β―d―グルカンが陰性であってもカンジ ダ性腹膜炎を否定できるわけではないため,臨床症状やFNの経験的治療(エンピリック治療)はどのようなものか? Clinical Question 9 FNの初期治療における抗菌薬の併用療法は単剤療法より有効か? Clinical Question 10 FNの初期治療に抗MRSA薬の併用投与は推奨されるか? Clinical Question 11



嚥下性肺炎の発症機序および診断と治療の臨床研究 熊本大学医学部附属病院 嚥下障害診療センター



肺炎 疾患解説編 気をつけておきたい季節の疾患 21 看護roo カンゴルー
私の処方 成人市中肺炎の入院患者に対するエンピリック抗菌薬の選択 著者: 濱口杉大(江別市立江別総合病院 総合内科) 誌名: Modern Physician(09年29巻8号1225頁~1226頁) 部数:エンピリック治療とは何か 治療をするにあたり、原因微生物を同定することは重要だが、判定までに数日を要する 症状やこれまでの経過、頻度からある程度原因微生物を推測し、確定診断(原因微生物の同定)を待たずに、治療を開始することを エンピック治療 という経験的治療(けいけんてきちりょう、英語 empiric therapy 、 empirical therapy )、またエンピリック治療とは、診断を確定する前に治療を開始すること。特に感染症で、病原微生物を同定する前に抗生物質を投与することについて言う。



商品詳細ページ メディカルブックセンター



じほう 出版局 販売促進部 No Twitter 月刊薬事 4月号では新連載 グラトレ がスタート グラム染色を抗菌薬選択や治療効果判定に活用するコツをわかりやすく解説します 58歳 男性 膝関節の腫脹と疼痛で受診 主治医から 抗菌薬選択の相談を受けた 膝関節液の
エンピリック治療 ・病原体により抗菌薬の内容・投与期間が大きく異なり、 狭義のエンピリック治療は難しい ・レジメンは感染弁の種類、耐性菌リスク、疫学などで変わる 詳細な病歴聴取をもとに、最も疑わしい病原体を狙う本日の内容 1感染管理委員会の活動 2抗生物質の適正使用への取り組み 3カテーテル関連感染への取り組み細菌性肺炎疑い 非定型肺炎疑い 外来*1 1.基礎疾患、危険因子がない場合:βラクタマーゼ阻害薬配合ペニシリン系薬(ペニシリン高容量)



スズケンdiアワー 平成14年5月9日放送内容より スズケン ニューキノロン ガチフロキサシン 長崎大学 第二内科 教授 河野 茂 市中肺炎の原因菌と治療薬 市中肺炎の原因菌は 報告によって若干異なりますが 肺炎球菌 インフルエンザ菌などの一般細菌群



Kansen Journal
原因菌が不明の場合は、経験的治療(エンピリック治療)を行います。 エンピリック治療では原因菌の疫学的な検出頻度や重症度により治療薬を決めていきます。 市中肺炎(CAP)の場合、耐性菌リスクはあまり考慮しなくてよいため、狭域抗菌薬の使用が主体となります(表2)。 軽症例では内服薬による外来治療が可能です。 場合によっては1日1回の投与で済む成人市中肺炎診療ガイドライン(05年10月版日本呼吸器学会) はじめに 診断 原著第4章参照 重症度分類、外来・入院の判断(原著第5、6章参照)感染管理マニュアル j.抗菌薬ガイドライン 阪大病院感染制御部 21/03改訂 2 耐性菌の出現を注意する必要のある抗菌薬



Nakata Clinic Jp Wp Wp Content Uploads 08 Infe01 Pdf



市中肺炎4ー診断 治療 薬剤師のためのメディア ファーマトリビューン
①市中肺炎のエンピリック治療で非定型病原体をカバーすべきか? ②重症市中肺炎の治療でβラクタム系にマクロライドを併用すべきか? ③市中肺炎の治療でステロイドを併用すべきか? ④軽症市中肺炎の治療で内服抗菌薬は何を使うか?エンピリックな治療法 (腎機能正常の場合) 患者の多剤耐性菌のリスク、重症度に加えグラム染⾊所⾒に応じて初期抗菌薬が決定されるべきである。最新 のアンチバイオグラムも参考にする。ライン07年版に従って行われたエンピリック な抗菌療法において,マクロライド併用療法群 (46例)およびフルオロキノロン併用療法群(54 例)の死亡率を前向き観察研究にて比較した結 果,Cox回帰分析により重症度調整後もマクロラ



肺炎の治療方法とは ナース専科



市中肺炎 Dr Fellow Media
エンピリックセラピー 読み方:エンピリックセラピー English:empiric therapy 経験的治療。 治療者が、医学的に厳密な根拠というよりは自分の経験を基準にして、治療を行うこと。 とくに感染症が疑われる場合で、原因菌を特定する以前の初期治療において、医師が抗菌薬を投与すること。Cq 07 caのエンピリック治療において、非定型病原体をカバーした抗菌薬の使用は推奨されるか。 cq 08 capのエンピリック治療において、βラクタム系薬にマクロライド系薬を併用することは推奨されエンピリックセラピー (empiric therapy) 感染症の治療において、可能性のある菌を想定して実際に原因菌が判明する前に抗菌薬による治療を開始すること。原因菌が判明するまでの間に感染部位により想定される菌を広くカバーできるような比較的広域なスペクトラムの抗菌薬を使用する



Www Naramed U Ac Jp Cid Files 12 09 01 7th naraken Kokinyaku Tekisei Shiyo Pdf



Researchmap Jp Eguchihiroshi Published Papers Attachment File Pdf
抗生物質のエンピリック・セラピー エンピリック・セラピー施行前に,尿路感染症(UTI)の的確な病態診断を行う. 急性単純性UTIではE.coli,慢性複雑性UTIではP.aeneginosaとE.coliをターゲットとして抗菌薬を選択する. 治療開始3〜5日後に抗菌薬への反応を検討し,無効例では病態の再検討と培養検査成績による抗菌薬の適否を検討する. 化学療法無効例は,泌尿球減少時に発熱した場合に抗菌薬の経験的治療(エンピリック治療)を行うべき患者を選別する 目安である.好中球数の定義を満たさない場合でも,個々の患者の状態や背景を考慮して経験 的抗菌薬治療を行うべきかを判断する. 参考にした二次資料



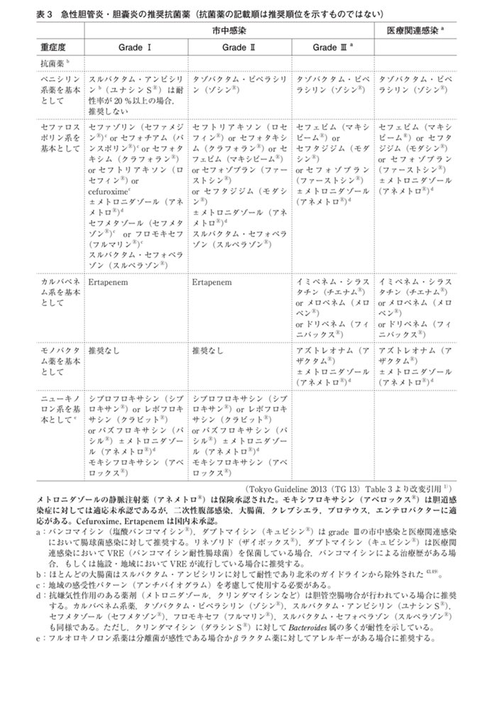
Soul In 焼肉専門医 Twitter પર エンピリックな投与では嫌気性菌を外すわけにいかないのでシンプルな胆管炎ではcmzあたりかなと思います あとは重症度次第で 緑膿菌と腸球菌のカバーを求めるならゾシンかなと思います ガイドラインでは ユナシンは大腸菌に対する



市中感染肺炎例へのエンピリック セラピー Medicina 30巻7号 医書 Jp



抗菌薬について内心疑問に思っていることq A 羊土社



臨床感染症ブックレット 通販 オムニ7



2



エンピリックセラピーとディ エスカレーション



Mzwyneptemw7fm



Kansenshotoday S08 Jpg



グラトレで抗菌薬マイスター 月刊薬事 じほう 連載中 こうやってみると セフトリアキソンはよく使われる抗菌薬ですが広域スペクトルですね 薬剤師で抗菌スペクトルを覚えるのが苦手な方は グラトレのスペクトル表で整理すると簡単ですよ 月刊薬事



Http Www Idaikyo Or Jp Wp Wp Content Uploads 19 01 Antimicrobial Stewardship 81 Ae E5 Ae 9f E8 B5 81 A8 81 9d 81 Ae E8 95 E4 Be A1 E7 Ac Ac1 E7 Pdf



ペニシリン系抗菌薬について Azure Note



Http Www Pharm Hyogo P Jp Hp01 Gakkai G97 Pdf



市中肺炎に対するエンピリック治療 レジデントへっぽこマニュアル



Empiric Mjk アムステルダム



敗血症を疑わせる症例へのエンピリック セラピー Medicina 30巻7号 医書 Jp



Http Medical Radionikkei Jp Kansenshotoday Pdf Kansenshotoday 1703 Pdf



商品詳細ページ メディカルブックセンター



臨床感染症ブックレット 2巻 テーマ エンピリック治療の抗菌薬 確定治療の抗菌薬を選択する Amazon Com Books



妖怪メダルできった抗菌薬の使い方



1



ヤフオク 日本呼吸器学会の中古品 新品 未使用品一覧



Www Kokushinkyo Or Jp Portals 0 Kenkyu Happyou 54 E7 Ac Ac54 E5 9b 9e E7 A0 94 E7 B6 E7 99 Ba E8 A1 A8157 Pdf



飯塚病院 総合診療科 帖子 Facebook



エンピリックセラピーとデ エスカレーション 薬局薬剤師の勉強日誌



抗菌薬が効かない 最近よく聞く薬剤耐性 Amr 対策アクションプランとは Cucare



Www Takamatsu Jrc Or Jp Archives 010 1710 E8 Ba E7 8e 8b B0 17 9 14 Pdf



感染症のチーム医療専門医の処方意図を探れ



市中肺炎 Dr Fellow Media



B 2 肺炎 1 肺炎の定義 肺炎は 肺実質の 急性の 感染症の 炎症 と定義することができ 発症頻度 生命予後 生活の質 Qol 社会に与える影響などの点で最も重要な感染症のひとつである 2 肺炎の臨床的特徴 肺炎は発症の場や病態の観点から



肺炎の治療方法とは ナース専科



抗菌薬投与の基本的考え方 1 Earlの医学ノート



臨床感染症ブックレット 2巻 テーマ エンピリック治療の抗菌薬 確定治療の抗菌薬を選択する Amazon Com Books



感染症治療の考え方 M3 Com



妖怪メダルできった抗菌薬の使い方



エンピリック治療とは Enperic Therapy Miii Me



Http Hospi Sakura Ne Jp Wp Wp Content Themes Generalist Img Medical Jhn Cq Iizuka Pdf



Http Totoro To Kokushi18 Pneumo Pdf



Http Jja Contents Wdc Jp Com Jjasa Pdf Jjasa25 Jjasa25 Pdf



Jama 重症新型コロナウイルス感染患者のケア Covid19医療翻訳チーム Covid19 Jpn Com



市中肺炎 日経メディカル



Http Totoro To Pdf



敗血症性ショックの初期治療はカルバペネム バンコマイシンで良いか 柳秀高 10年 記事一覧 医学界新聞 医学書院



医学のあゆみ 231巻1号 感染症と感染制御update 診断 治療から地域ネットワークまで 10月第1土曜特集 日本の肺炎ガイドラインとその活用の実際



肺炎診療 どう見極め まず何をすべきか 羊土社



尿路感染症へのエンピリック セラピー Medicina 30巻7号 医書 Jp



肺アスペルギルス症



肺炎とは 柏市医療公社柏市立柏病院



岸田直樹 総合内科 感染症専門医 感染症コンサルタント Md Mph Ceo 三児父 キッシー 誰も教えてくれなかった 風邪 の診かた 感染症診療12の戦略 第2版 増刷となりました 日本では医師15から年目以降も急性期病院で臓器別専門家のみの仕事として



薬剤師のための呼吸器疾患最新gl解説 M3 Com



セファゾリン代替薬の投与量や推奨薬剤を明示 Di Online



妖怪メダルできった抗菌薬の使い方



講演1 牛呼吸器病を考える 適切 的確な抗生物質療法を目指して 大動物シンポジウム 14 講演レポート Fap バイエル薬品株式会社 畜産事業関係者向け情報



ペットの臨床現場でamr対策の普及啓発を推進 かしこく治して 明日につなぐ 抗菌薬を上手に使ってamr対策



肺炎の治療方法とは ナース専科



抗菌薬をはじめからていねいに



1



B 2 肺炎 1 肺炎の定義 肺炎は 肺実質の 急性の 感染症の 炎症 と定義することができ 発症頻度 生命予後 生活の質 Qol 社会に与える影響などの点で最も重要な感染症のひとつである 2 肺炎の臨床的特徴 肺炎は発症の場や病態の観点から



抗菌薬をはじめからていねいに



肺炎 疾患解説編 気をつけておきたい季節の疾患 21 看護roo カンゴルー



メルカリ 抗菌薬の考え方 使い方 健康 医学 500 中古や未使用のフリマ



Http Www Jseptic Com Journal Jreview 131 Pdf



肺炎の治療方法とは ナース専科



Http Medical Radionikkei Jp Kansenshotoday Pdf Kansenshotoday Pdf



エンピリック セラピーを開始する際には何を使うか Medicina 33巻1号 医書 Jp



Http Medical Radionikkei Jp Kansenshotoday Pdf Kansenshotoday 1703 Pdf



重症感染症治療において臨床現場で役立つ究極のエンピリック治療ハンドブック 三鴨廣繁 山岸由佳 本 通販 Amazon



高齢者の感染症ではescalation Therapyも抗菌薬適正使用への道 岸田直樹 18年 記事一覧 医学界新聞 医学書院



1



Www Marianna U Ac Jp Dbps Data Material Ikyoku suzuki Pdf



3 感染性心内膜炎



病6 2版 立ち読み



エンピリック治療の抗菌薬 確定治療の抗菌薬を選択する 臨床感染症ブックレット2 細川直登の本 情報誌 Tsutaya ツタヤ



Dr Note いつも心に 感染症はじめの一歩



Www Kansensho Or Jp Uploads Files Guidelines 1708 Asp Guidance Pdf



市中肺炎 日経メディカル



Kansenshotoday S02 Jpg



B 2 肺炎 1 肺炎の定義 肺炎は 肺実質の 急性の 感染症の 炎症 と定義することができ 発症頻度 生命予後 生活の質 Qol 社会に与える影響などの点で最も重要な感染症のひとつである 2 肺炎の臨床的特徴 肺炎は発症の場や病態の観点から



B 2 肺炎 1 肺炎の定義 肺炎は 肺実質の 急性の 感染症の 炎症 と定義することができ 発症頻度 生命予後 生活の質 Qol 社会に与える影響などの点で最も重要な感染症のひとつである 2 肺炎の臨床的特徴 肺炎は発症の場や病態の観点から



市中肺炎 日経メディカル



1



肺炎 疾患解説編 気をつけておきたい季節の疾患 21 看護roo カンゴルー



Special Topic De Escalationを総括する 中外医学社online Note



松下 Er ランチ カンファレンス グラム染色クイズ



肺炎 疾患解説編 気をつけておきたい季節の疾患 21 看護roo カンゴルー



本当に使える 抗菌薬の選び方 使い方ハンドブック 具体的な処方例から代替薬 フォローアップ 効果がなかった場合の対応まで 羊土社



抗菌薬をはじめからていねいに



Www Takamatsu Jrc Or Jp Archives 010 1710 E8 Ba E7 8e 8b B0 17 9 14 Pdf



Www Hosp Med Osaka U Ac Jp Home Hp Infect File Ictmon Ictmon216 Pdf



メルカリ 抗菌薬マスター戦略 非問題解決型アプローチ 健康 医学 390 中古や未使用のフリマ



重症感染症治療において臨床現場で役立つ究極のエンピリック治療ハンドブック 三鴨廣繁 山岸由佳 本 通販 Amazon



Http Medical Radionikkei Jp Kansenshotoday Pdf Kansenshotoday Pdf



日常的な診療における抗菌薬の使い方 エンピリックな抗菌薬の使い方と落とし穴 感染性腸炎の治療における抗菌薬 臨床雑誌内科 102巻5号 医書 Jp


コメント
コメントを投稿